This project aims to smoothen public servants’ transition into Finland’s largest employment service reform in decades, TE2024. Peer learning was identified as a crucial factor for effective collaboration between municipalities and other government organizations. Our final proposal includes a call for integrating peer learning into the reform policy, a roadmap for collaborative creation of a peer learning program and a design tool to help kickstart this program.
After the course, our team was invited present the project in an internal government webinar to approximately 4000 viewers. You can view the webinar here.
University project in collaboration with Kela, the Ministry of Finance and the Ministry of Employment and Economic Affairs
Strategic design, service design
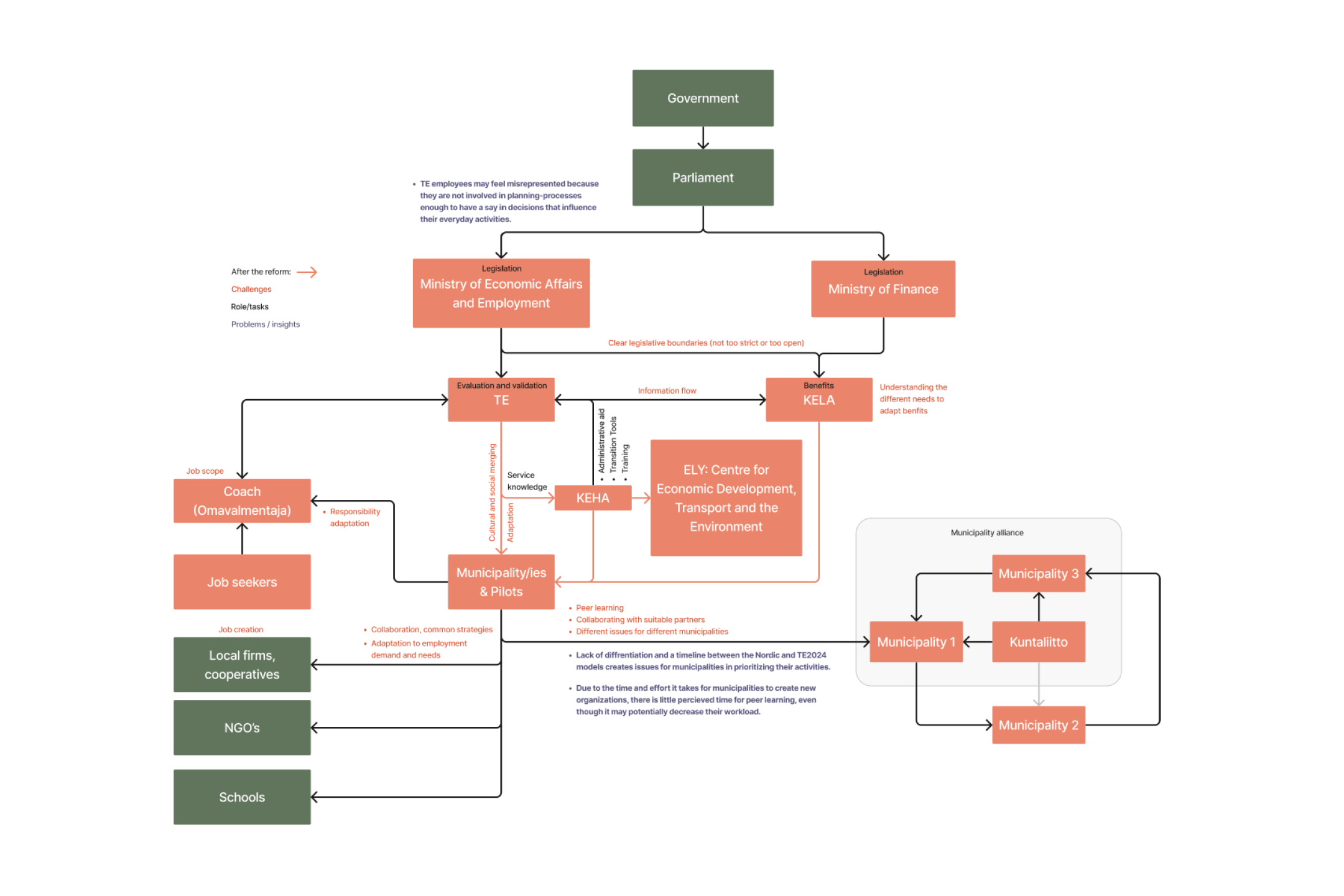
Finland is undergoing the largest change in employment services in decades. By 2024, the TE office will be transferred from the state to municipalities leading to considerable changes for the thousands of employees involved. Currently (2022), multiple pilots are being run to test out the new employment service model in several Finnish municipalities. The legislation for this reform is being written by the Ministry of Economic Affairs and Employment, and they, along with KELA, are working on making this transition as smooth as possible.
The brief, which was created by KELA and the Ministry of Finance, was to identify and solve the obstacles of the new model of employment services with a focus on public servants’ needs. There was a particular emphasis on bringing together municipal workers, state officials (TE) and Kela to work together in a people-centric way.
The project was conducted for the “Design for Government'' course and was carried out in interdisciplinary teams. Our team consisted of four members. We divided tasks and responsibilities as needed throughout the project, but primarily followed a highly collaborative way of working.
The first phase in this project was to understand the complex landscape of the reform, the relationships between different employment service organizations in Finland and the challenges they face.
We conducted over 20 semi-structured interviews with government stakeholders. The interviews were organized together with the other Design for Government teams.
Key insights (gray post-its) and quotes (black post-its) were documented from all our interviews and arranged into an affinity map to outline larger problem spaces and recurring themes.
We identified three prominent problem areas based on the themes discovered in our affinity map and formulated them into clear problem statements.
In parallel, we created a system map of the stakeholders involved in employment services. The map served as a valuable tool for understanding the roles, challenges and relationships of the actors. It also helped us narrow down our focus area and identify points of leverage where we could intervene.
Moving on to the solution phase of the project, we utilized a few systems thinking frameworks such as the concept of leveraging points presented by Donella Meadows as well as the 'Government as a system' toolkit by the Policy Lab UK. We also used scenario based design methods to help clarify what ideal scenarios we were aiming for.
Our project was titled “Building a Cross-organizational Peer Learning Program.” This was broken down into three parts:
The Ministry of Employment and Economic Affairs (TEM) was deemed a suitable candidate to facilitate the peer learning program creation. However, the roadmap highlights the importance of creating the program collaboratively in a working group, with representatives from the municipalities and other government stakeholders. This would fit the ministry’s own human-centric goals and would help decentralize the system, which is also at the heart of the TE2024 reform.
We outlined seven key elements of peer learning that would be relevant to consider for the reform, drawing from our interview data and general research into peer learning. The elements were made tangible by designing them as cards, with the intended purpose of sparking discussion and getting the working group on the same page to kick off the program building.